This page outlines some additional considerations if at least one of the following changes is being made to an existing undergraduate course that is listed in any academic plan in order to determine the impact to current students:
- Course number
- Unit weight (increasing or decreasing)
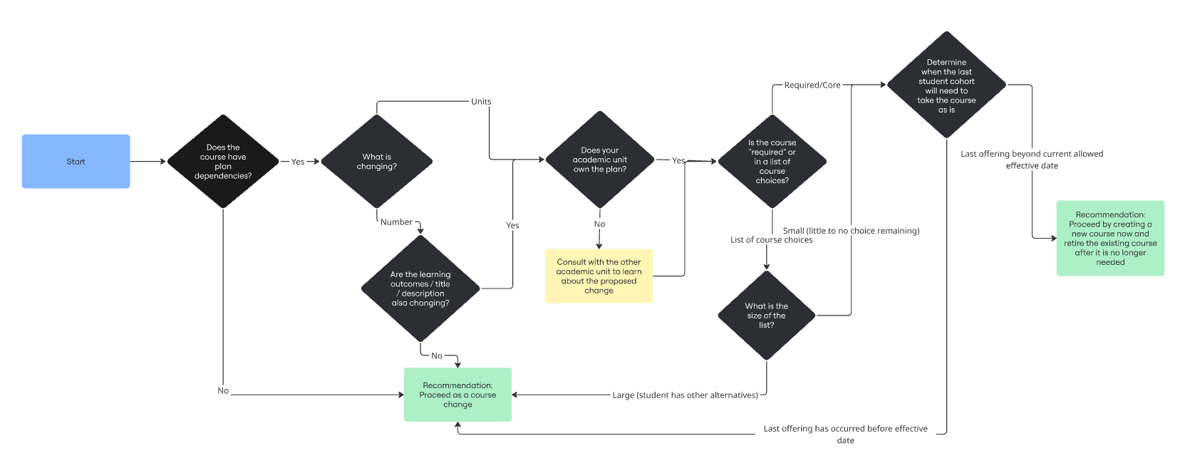
If the course in question does not have any academic plan dependencies, proceed as desired.
Course number changes (including subject code changes)
In and of itself, a subject code or course number change can be mundane and does not have much impact on current students. The impact generally occurs if one or more additional fields are changing simultaneously (often touted as a "curriculum refresh"):
- Title
- Description
- Course level (e.g., 300-level number becoming a 200-level number)
- Learning outcomes
Unit weight changes
Unit weights can increase or decrease, but regardless, the impact on an academic plan may be:
- To the total number of units required to complete the academic plan:
- If the course is a required course (must be taken):
- If the unit weight is increasing: What else needs to be removed to keep the total unchanged?
- What will current students do as they continue to follow their pre-determined set of requirements or all the new requirements?
- If the unit weight is decreasing: What else needs to be added to keep the total unchanged?
- Note: If no course is being added or removed to compensate for the unit change, the graduating requirement total will need to be adjusted.
- If the unit weight is increasing: What else needs to be removed to keep the total unchanged?
- If the course is part of choice list:
- The total completion units may now need to be represented as a range of units, from the smallest to largest possibilities (e.g., 3.0-4.5 units), depending on course choices made by the students, instead of a uniform total for all students.
- If the course is a required course (must be taken):
- To the choice of course lists or to the remaining number of courses needed from other lists:
- An additional course(s) may need to be added to compensate for a decrease in another course's unit weight.
- One or more courses may need to be removed to compensate for an increase in another course's unit weight.
Recommendations and action items
Since changes to courses occur as of the effective date listed in a proposal, changing a course too early can be problematic for existing students requiring the current version of the course.
Action
Review the academic plan requirements for each academic plan the course is listed in to help determine if the proposed course change can proceed as a change or should become a new course.
- Ownership: Does the dependent academic plan belong to the academic unit owning the course, or is it owned by a different academic unit on campus?
- Own: The academic unit will have a better understanding of the overall curriculum design and is responsible for consulting with students or disseminating communications to those impacted.
- Owned by others: Consultation with the other academic unit is required early on; this allows them to adjust their curriculum as needed in time for the same academic calendar publication.
- Type of requirement: Is the course listed as a requirement or in a list of choices?
- Requirement: A "core" course that must be taken. Reminder: Existing students continue to follow the academic requirements laid out in the academic calendar they are already following.
- Timing: Is the course taken earlier or later in the academic plan's sequence?
- Early: E.g., 100 level. Have the newest students already taken the current offering?
- Late: E.g., 400 level. When does the last group of students need to take the current offering?
- Audience: Is the academic plan a major and does it have yearly cohorts?
- Cohorted: Easier to determine when the students will need to take the current offering.
- Non-cohorted: Might be able to apply the changes using an earlier effective date with a strong communication plan, possibly accompanied by course substitutions.
- Timing: Is the course taken earlier or later in the academic plan's sequence?
- List of choices:
- List size:
- Is it a small list or a large list?
- How much remaining choice do the students truly have if the change was applied?
- Small list:
- Is it a representation of a cross-listed pair? If yes, this would be considered a requirement that must be completed.
- Could students have been plotting out their preferred choices and this course change impacts that, creating frustration and/or disappointment? This is when being able to identify the students and to create a communication plan for them is critical.
- Large list: A student likely has enough other choices that applying the changes now has no significant impact on existing students.
- List size:
- Requirement: A "core" course that must be taken. Reminder: Existing students continue to follow the academic requirements laid out in the academic calendar they are already following.

Next steps
If the overall determination is that some current students will need to take the current version of the course, the academic unit will need to:
- Make the desired course updates as a new course instead. Provide a lot of detail in the Rationale and Background field to assist governance committee members in confirming this is the correct approach.
- Determine the academic term the last offering of the current version will be planned for; the course can be retired as of the fall term following the last planned offering.
- Note: Retire the existing course with a future-dated effective date at a later time when the window for changes to that academic calendar opens.
- Create a multi-year curriculum map outlining which academic term each course will be offered and plan for teaching resources accordingly.
- Make the new course and the existing course antirequisites to each other.
- If the unit weight is different, the new course and the existing course cannot be scheduled together as "held-with".